Objective
Redesign Craigslist interface for a primarily elderly audience without isolating younger users in a way that still makes the website recognizable.
Site Analysis
Site is busy, dated, hard to navigate, and lacks an effective type hierarchy.
Benchmarking​​​​​​​
Paper Prototypes
Persona Cards
Create user stories that best reflect the needs of real individuals. Chose to primarily focus on Paige S. and Carl M. user personas.
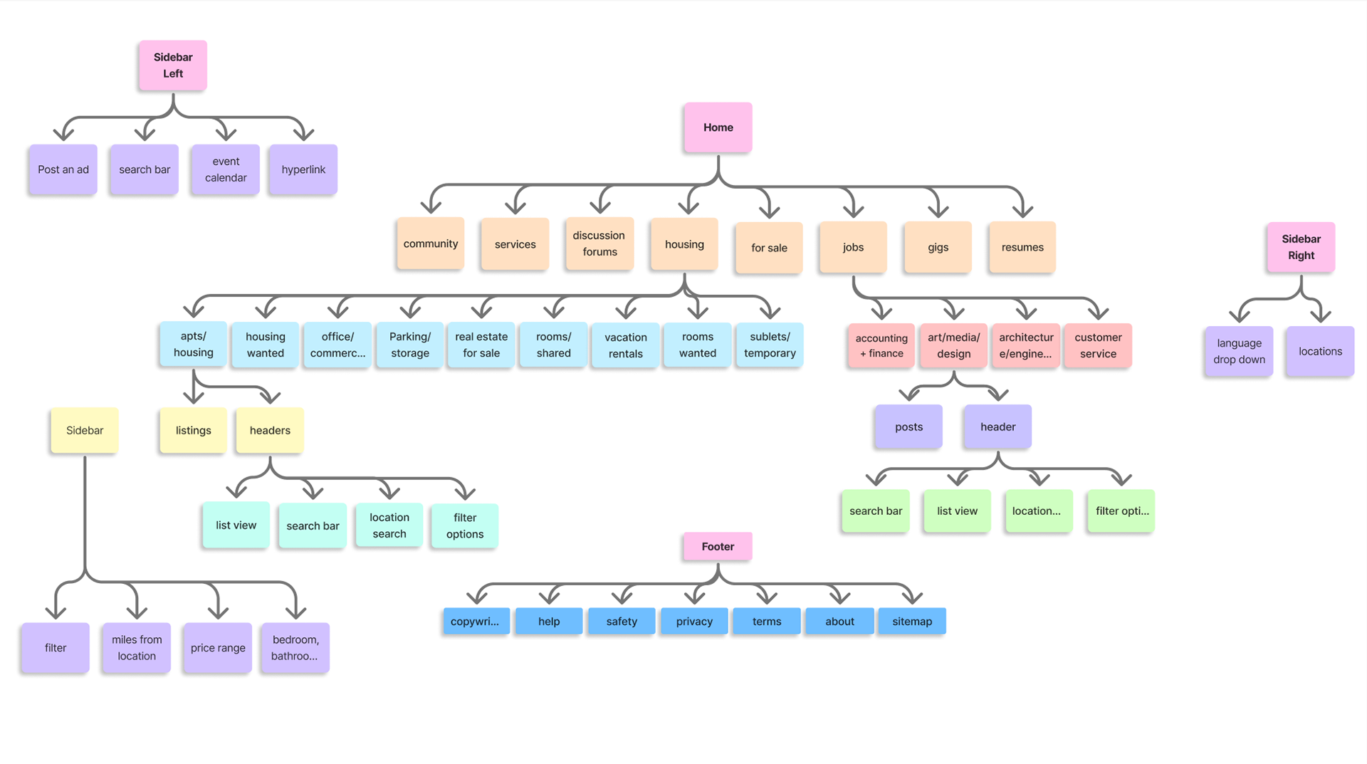
Site Map
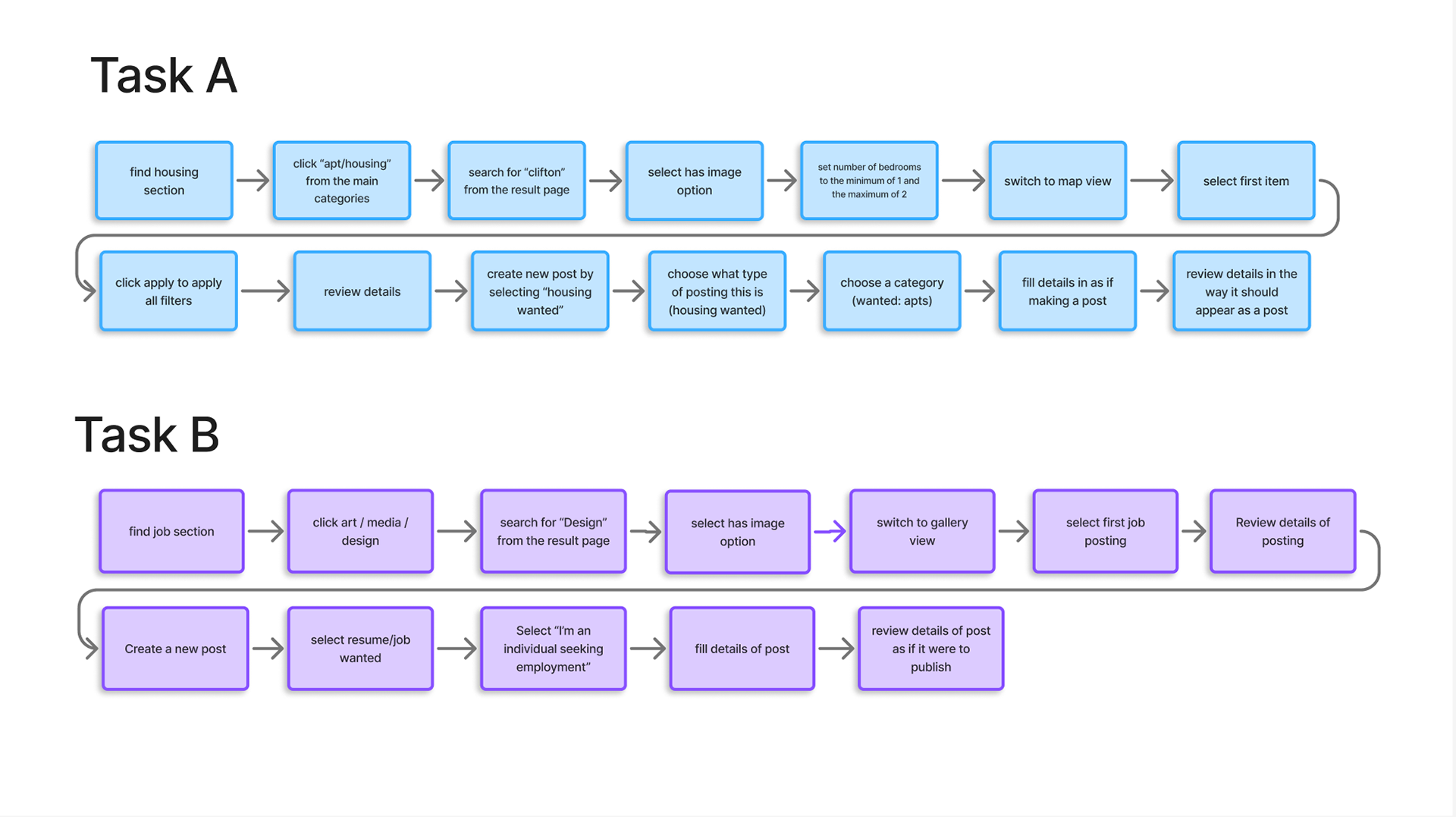
Task Flows
Low-Fidelity Wire-framing​​​​​​​
Final Wireframes
Acknowledgements
Made in collaboration with Claudia Fay, Grace Kunovich, and Maddison Green.
Back to Top